北开邮件系统 师生登录 学习平台 数字图书馆
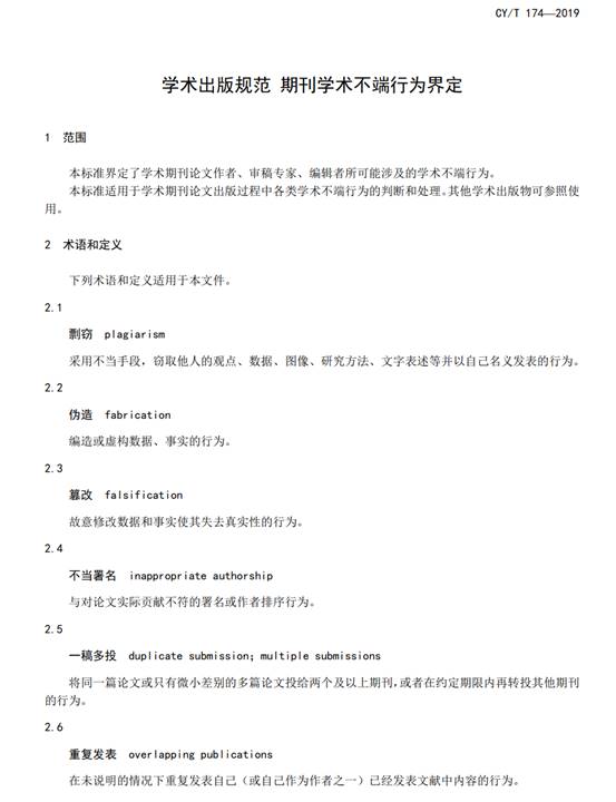
科学
研究

学术出版规范期刊学术不端行为界定
来源: 发布时间:2019-09-17 点击数:

打印页面

地址:北京市海淀区皂君庙甲4号邮政编码:100081电话:010-82192016传真:010-82192114校长信箱:dzb@bjou.edu.cn
京ICP备14061118号-2京公网安备:11010802023446号版权所有:bevictor伟德-bv伟德国际体育官方网站